
导语
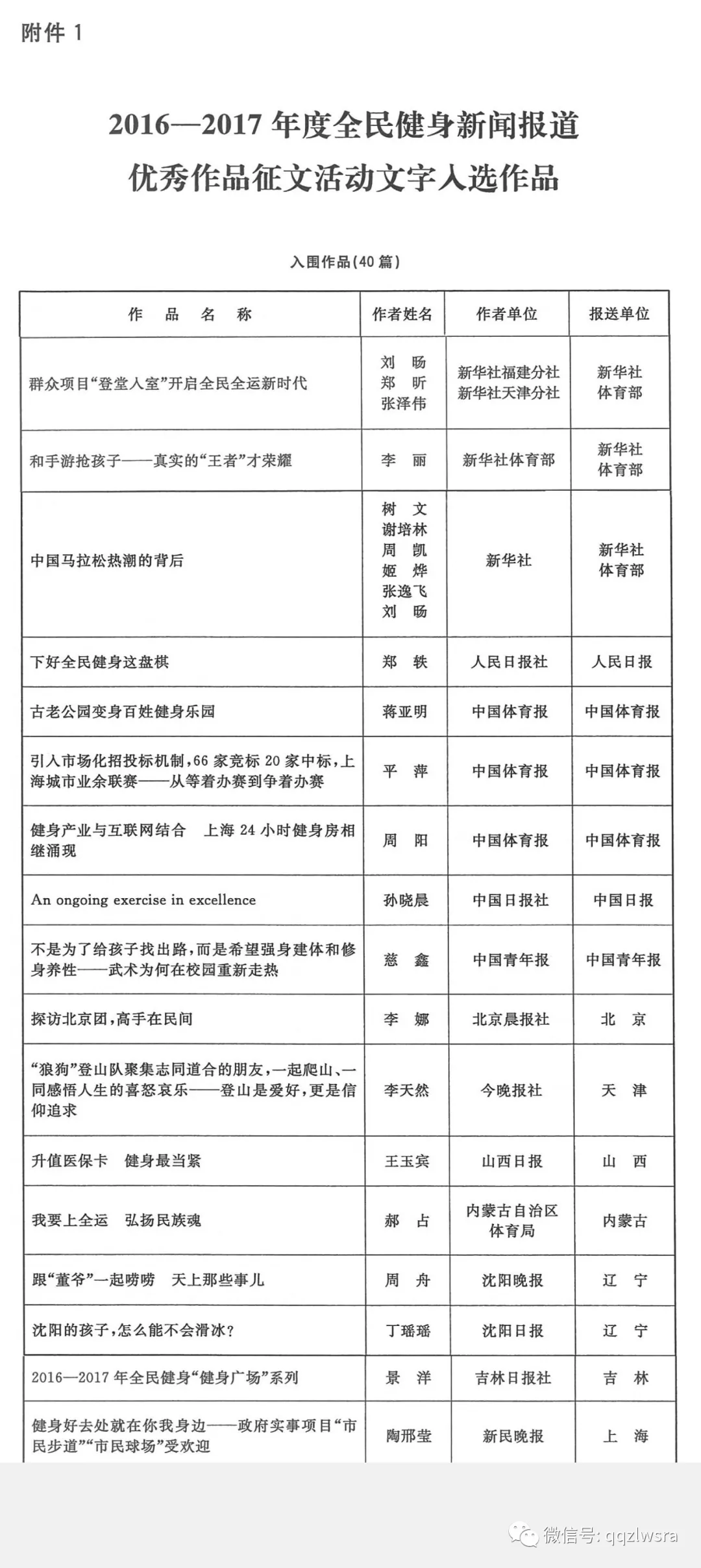
日前,国家体育总局公布2016至2017年度全国全民健身新闻报道优秀作品征文评选揭晓,福建省仅有三篇作品入围,其中《激发全民斗志和爱国潜能,王宏耗资千万助力武术“入奥”》入围。
据悉,全国全民健身新闻报道优秀作品奖是由中华全国体育总会宣传部、群体部和中国体育新闻工作者协会联合举办,参评作品必须经各省、市、自治区体育局、中央新闻单位逐级审核推送,且必须是在全国正式媒体上发表过的。评定由国家体育界、新闻界权威人员组成专家评审委员会负责。有极强的权威性和严肃性。
这次评选,国家体育总局共收到来自全国各省、市、自治区、中央新闻单位的新闻作品 571 篇(幅、部),其中仅40篇入围。此次以助力武术入奥,激发全民斗志为主题的文章入选是国内新闻界权威专家对助力武术入奥,激发全民斗志理念的集体肯定。




助力武术入奥,激发全民斗志
近200年来,中华民族每次在饱受创伤后总能激发全民斗志转危为安!因此,引导民众在和平年代激发斗志将成为重要课题!武术能够激发人的斗志,激发一个人的斗志可以改变一个家庭的命运;激发全民斗志改善的将是大众的命运。
助力武术入奥的由来和展望
2016年11月第一届世界杯武术套路比赛在福州成功举办拉开了全民、全行业、全生态助力武术入奥的序幕。在中国武术协会的指导和监督下越来越多爱国人士共同为“助力武术入奥”呐喊和奉献爱心。
助力武术入奥团队积极探寻和挖整武术在历史上丝绸之路的足迹;组织武术重走丝绸之路,讲好中国故事。“一带一路”不是中国在独奏,武术有望成为沿线国家合唱的纽带。
助力武术入奥,激发全民斗志